Sewage-to-Power
US sanitary sewer systems collect about 62.5 billion gallons (~235 million tons) of sewer water a day. Remarkably, this water contains about 2 million tons of a potential renewable energy source. The end product of 16,000 publicly owned wastewater treatment plants (WWTPs) is called biosolids, which have a calorific value of low-grade coal – about 12 MJ/kg. If all of the biosolids could be converted to power, 180 million tons of coal extraction and combustion would be avoided annually. When added to existing energy production at WWTPs (biogas produced in anaerobic digesters), US WWTPs have the potential to produce 5,000 gigawatt hours of clean energy daily.
Our approach combines all of the energy components from sewage and named as primary sludge, methane from the anaerobic digester and any other local liquid waste with high organic content from breweries, dairy farms, food processing plants, biodiesel production plants and so forth to produce hifh H2 yield syngas, electricity and heat in two stages. In the first stage, we produce gaseous fuel called synthetic gas (syngas). In the second stage, we convert it into power in contemporary power plant based on an internal combustion engine, a combined cycle gas turbine, or solid oxide fuel cell. Our modeled thermal efficiency of the most efficient configuration will approach 85%. The flow diagram is shown in Fig.1.
The key component of such a plant is a plasma assisted gasifier, utilizing next generation radio-frequency (RF) plasma torches with a nearly unlimited lifetime. The general operation principles of the plasma gasifier are illustrated in Fig.2, where the plasma module 1 works as the process initiator and sustainer for downstream gasification modules 2, 3, and 4. All of these modules also operate as power multipliers with feedstock and oxidizer injection into each of them. A controllable fuel-to-oxidizer ratio optimizes the calorific value of the output syngas by keeping H2 yield as high as possible. Each of these modules uses reverse vortex gas dynamics, which provides superior mixing of the reagents, longer residence time for reacting components, and shielding walls from hot temperature reaction zone. Please check our presentation for more details.

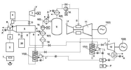
Fig.1. Sewage sludge power plant:
1 – control system; 2 – plate power module of the RF power source; 3 – RF module; 4 – RF plasma torch; 5 – multi-stage sludge gasifier; 6 – sludge blender and feeder; 7 – air/O2 compressor for sludge atomizing; 8 – synthesis gas storage tank; 9 (1),9 (2), 9 (3) – synthesis gas cooler; 10 – fuel synthesis gas compressor; 11 – gas turbine engine (GTE); 12 (1,2) – power generators; 13 – steam turbine (ST); 14 – steam condenser; 15 – hot well; 16 – water treatment system; 17 (1,2) – heat-recovery steam; generators (HRSG);18 – synthesis gas treatment module; 19 – synthesis gas compressor; 20 – oxygen production module. Working mediums: A – cooling water, B – plasma gas; C – sewage sludge; D – air for gasification; E – water steam for gasification; F – atmospheric air; G – fuel synthesis gas; H – GTE exhaust; J – overheated water steam; L – feed water HRSG; O – purging oxygen; P – fresh water; S – synthesis gas after the gasifier.

Fig.2. Plasma gasifier (US Patents 7,452,513 B2 and 7,955,567 B2):
1 – plasma generation module, 2,3,4 – stages of the gasification module, 5 – starting torch 6 – starting torch plume, 7 – starting gas, 8 - starting gas vortex,9 – inductor, 10 – plasmoid, 11 – main plasma gas (air, oxygen, blends), 12 – main gas reverse vortex, 13 – feedstock 1 fraction 1,14 - feedstock 1 flow,15 - feedstock 2, 16 – feedstock 2 vortex, 17 – feedstock 1 fraction 2, 18 – feedstock 1 flow, 19 – feedstock 2 fraction 2, 20 – feedstock 1 fraction 3, 22 – feedstock 1 fraction 3 flow, 23 - reaction products – syngas.
Fig.3. Gasifier prototype - combustor coupled with 50 kW RF torch

